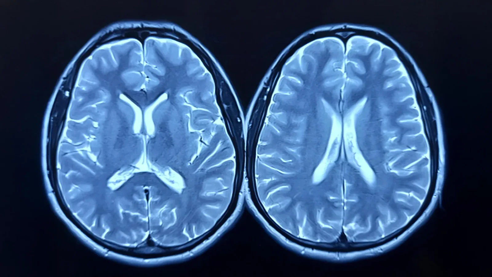
Pandemic Stress Aged Brains Even Without COVID Infection
Recent brain imaging research indicates that the COVID-19 pandemic could have sped up the mental aging process in individuals who never contracted the virus. This comprehensive UK-based investigation demonstrates how the pressures of lockdowns, social isolation, and widespread disruptions might have influenced brain health, particularly affecting older people, males, and those from lower socioeconomic groups. […]


Unlocking Benefits of Methylated B Vitamins: Key Facts
Describing the significance of B vitamins for overall wellness barely scratches the surface of their importance. This group of eight vital nutrients—including thiamin, riboflavin, niacin, pantothenic acid, vitamin B6, biotin, folate, and vitamin B12—plays indispensable roles in maintaining optimal brain activity, synthesizing neurotransmitters, facilitating healthy methylation processes, and supporting numerous other physiological functions throughout the […]

Study: Hormone Therapy Offers Limited Benefit with Post-Surgery Radiotherapy for Prostate Cancer
Researchers from the UCLA Health Jonsson Comprehensive Cancer Center have conducted a groundbreaking study indicating that incorporating hormone therapy alongside radiotherapy following prostate surgery delivers minimal survival advantages for the majority of prostate cancer patients, particularly those exhibiting extremely low levels of prostate-specific antigen (PSA) prior to undergoing treatment. The investigation revealed that individuals with […]

12-3-30 Incline Walk vs Running: New Study Reveals Truth
The 12-3-30 treadmill routine has exploded in popularity across social media platforms. Originating on TikTok, where it has amassed more than 14 million views, this workout has emerged as one of the hottest fitness crazes in recent years. Proponents suggest that this straightforward incline walking protocol can significantly aid in shedding pounds and improving body […]

Embracing Single Life: Joy Over Fear
Not a Witch, Not a Spinster, Not a Divorcee “The greatest thing in the world is to know how to belong to oneself.” ~Michel de Montaigne Many individuals dread arachnids. Others tremble at the thought of addressing a crowd. My deepest apprehension? That my constant companion will forever remain my own image staring back. Increasing […]

Top Bakuchiol Serums for Gentle Anti-Aging
Discovering the Power of Bakuchiol in Skincare In the realm of combating visible signs of aging, skincare professionals frequently highlight retinol as the leading active ingredient. However, exceptional retinol alternatives like bakuchiol offer comparable benefits without the common drawbacks. Bakuchiol effectively targets fine lines, wrinkles, acne breakouts, enlarged pores, irregular texture, pigmentation issues, and loss […]

Illusory Fixes: Gastric Balloons to Sham Knee Surgeries
Sham surgery studies have demonstrated that several widely performed operations may essentially function as placebos themselves. Intragastric balloons first gained significant attention back in the 1980s. These devices were designed to be inserted into the stomach and then filled with either air or water, occupying a substantial portion of the stomach’s capacity to promote feelings […]
In Motion
Most Popular
How Constant Noise in Modern Life Alters Our Minds
Throughout much of human history, the act of listening was intrinsically connected to significant events imbued with emotion, meaning, or critical for survival. The natural world provided the primary auditory landscape—think rustling winds, flowing water, and animal calls—while music emerged during hunting rites, healing rituals, and shared community gatherings. This equilibrium started to transform during […]
Easy No-Boil Turkey Macaroni Casserole Recipe
Easy No-Boil Turkey Macaroni Casserole Discover the simplicity and deliciousness of this no-boil macaroni casserole, featuring lean ground turkey and a medley of fresh vegetables. The pasta cooks directly in the flavorful sauce within the baking dish, eliminating the need for separate boiling and reducing kitchen hassle. This comforting dish delivers hearty satisfaction with straightforward […]
Zesty Apple Cider Vinaigrette Recipe
Tangy Apple Cider Vinaigrette Dressing This zesty apple cider vinaigrette stands out as an excellent choice for anyone who enjoys dressings with a bold, tangy profile. It incorporates a reduced amount of oil compared to vinegar, along with the sharp notes of garlic and mustard, creating a dressing that’s assertively flavorful. It’s perfect for tossing […]
Religion Decline Fueled Deaths of Despair Pre-Opioids
A recent investigation reveals that the decreasing involvement in organized religion among middle-aged white Americans with limited education could be a key factor behind the surge in what experts term “deaths of despair.” These tragic outcomes encompass deaths resulting from drug overdoses, suicides, and alcoholic liver disease. The study uncovered a distinct correlation at the […]
Fire and Ice Facial: Key Benefits, Results & Expectations
The fire and ice facial is widely recognized for delivering an instant “refreshed and revitalized” appearance without any artificial or exaggerated effects. This treatment is particularly favored by individuals seeking noticeable improvements in their skin’s condition without enduring prolonged periods of peeling, irritation, or the need to stay indoors for recovery. If the name suggests […]
















































































































































































